by Imran Khan
One of our clients recently asked which scientific processes must be performed in a lab versus what can be performed in office space. This question is a game changer when it comes to making space allocation decisions.
According to CBRE in its 2020 U.S. Life Sciences report, Boston/Cambridge, the San Francisco Bay Area, and San Diego represent the country’s top three regions for life sciences clusters. Growth in this market sector has been steady for the past five years, but COVID-19 has pushed it to new heights. As a result, the demand for lab space has intensified concurrently with an increase in available office space, leading to a wave of office to lab conversions.
More recently, according to a July 27 article in the New York Times, more than 20% of the laboratory spaces being built within the top six U.S. markets are conversions from offices. It is a lucrative business trend for the commercial real estate industry, with rents for lab space up by 60% since Q1 2016, versus a 15-30% rise in office rents for the same period. A report by Newmark cites pricing for new construction (ground-up and conversions) as getting even higher and driving rental rates upward, with rent premiums on new space in mature life science markets being “20-40% above current asking rents.”
Laboratory environments are considerably more expensive to build, operate, and maintain. They require specialized air conditioning and exhaust systems, a higher level of energy use (lighting, plug loads, equipment), and robust finishes that can withstand chemical use and frequent aggressive cleaning. With the average tenant-improvement cost to create lab space roughly quadruple the cost of an office fit out, the ratio of lab to office space has cost consequences over the life of a lease.
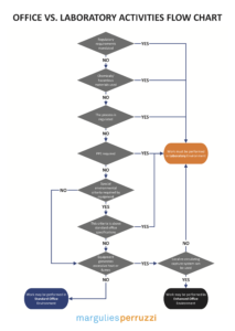
As to the question of which processes could be performed in an office environment, there is no specific industry guide or code that answers it fully. In general, however, any activity that can be considered hazardous, requires safety equipment, is regulated, or has environmental criteria above and beyond a standard office environment, should be performed in a lab to facilitate controlled conditions.
Most experiments, procedures, and commonly used equipment are easy for owners, designers, and specialty lab consultants to assign to a space type, thanks to well-established industry best practices and Environmental Health and Safety guidelines. Equipment manufacturers also reinforce the process by stipulating environmental and safety criteria and providing guidance on the use and operation of their products.
How a prospective tenant chooses to allocate its science space will have a profound effect on many factors that must be considered before signing a lease. Among them are site selection, building systems infrastructure, floor-to-ceiling heights, floor load capacity, space allocation, regulatory requirements, building codes, and local ordinances.
With the help of an architect and/or lab planner, the tenant will gain a distinct advantage in finding a building that will truly meet their immediate scientific and future operational and budgetary needs, by spending time at the onset of a project to analyze their current space use and consider moving appropriate science activities to less expensive office space.
Imran Khan, AIA, LEED AP, is an associate principal and director of science at Margulies Perruzzi.


